2024版智能建造本科专业人才培养方案
Undergraduate Program for Intelligent Construction
(专业代码:081008T)
一、培养目标与毕业要求
(一)培养目标
本专业立足鲁西,面向山东,辐射全国,培养适应国家建设需要和社会发展需求,德智体美劳全面发展,基础理论扎实、专业知识宽广、实践创新能力强、综合素质高、具有一定国际视野、熟悉自然科学和人文社会科学的社会主义事业合格建设者和可靠接班人,培养掌握土木工程基本理论与方法、装配式施工、构件研发、建筑信息模型(BIM)、数字建造等新技术,能够在智能建造领域胜任现场智能建造平台研发、智能设计咨询、智能施工、智能更新运维、建筑智能装备和装配式构件工业化制造等工作的高水平应用型专门人才。
(二)毕业要求
1. 知识结构要求
1-1:人文社会科学知识:具有基本的人文社会科学基础知识。熟悉经济学、社会学、哲学和历史等社会科学基本知识;对文学、艺术、伦理、法律、社会学及公共关系学等方面进行一定的修习。
1-2:自然科学知识:具有扎实的自然科学基础。掌握作为工程基础的高等数学和工程数学;了解现代物理、信息科学的基本知识;了解当代科学技术发展的其它主要方面和应用前景。
1-3:工具性知识:掌握基本的工具性知识。具有一定的英文写作和表达能力;掌握文献、信息、资料检索的一般方法;掌握计算机基本知识和土木工程相关软件应用技术。
1-4:专业知识:具有宽厚的专业知识,掌握建筑力学的基本原理和分析方法;掌握结构选型、构件力学性能和结构设计方法;掌握构件工业化制作、智能施工技术、结构智能检测的基本方法;掌握计算机编程和信息表达方法;熟悉大数据分析及应用和云平台;掌握土木建筑信息技术和工程数字化设计方法;熟悉绿色建筑;掌握工程全寿命结构安全评估、更新运维技术和方法;了解本专业的前沿发展现状和趋势。
1-5:相关知识:了解科技发展、金融财务、项目管理等社会经济管理知识;了解建筑、机械、规划、交通等相关专业的基本知识;了解工程防灾减灾与节能减排的基本知识;了解与专业相关的法律、法规的基本知识;了解智能装备、人工智能、智慧城市、3D 打印、大数据分析与人工智能等的前沿发展现状和趋势。
2. 能力要求
2-1:基础能力:培养文献检索能力;具备获取知识的能力;熟练掌握一门外语,具备运用专业外语进行阅读、书写、口头表达的能力;具备能够正确使用图表与相关专业人员进行语言表达、沟通交往的能力;具有发现问题和解决问题的能力,培养预防处理工程突发事件的能力;具备较强的适应能力,培养吃苦耐劳的敬业品质。
2-2:专业能力:具有工程结构选型、结构设计、材料选择的能力;具有智能化工程建造、项目管理和技术经济分析的能力;具有计算机的编程能力和逻辑思维能力;具有使用和分析专业大数据的初步能力;具有采用信息技术和云平台解决专业问题的能力;具有一定的组织协调能力。
2-3:工程实践能力:具有合理选择工程结构体系、结构形式、计算方法,设计、计算工程结构的能力;具有制定智能建造的规划、施工程序、质量控制和组织实施的能力;具有使用建筑信息模型(BIM)技术的能力;具有各类软件、云平台的操作能力和专业数据分析能力;具有智能建造经济性分析和造价控制的初步能力。具备运用专业知识、信息化手段解决复杂工程问题的能力。
2-4:开拓创新能力:具有自主学习能力和终身学习意识,能够通过提高自主学习能力适应本专业新发展的需要,具有较强的创新意识与能力。
3. 素质要求
3-1:人文素质:树立科学的世界观和正确的人生观、价值观,具有为国家富强、民族振兴、人民幸福和实现中国梦而奋斗的精神;具有高尚的道德品质,能体现人文和艺术方面的较高素养;具有法律意识,自觉遵纪守法;热爱本专业、注重职业道德修养,具有诚实守信和团结合作的品质;能够认识智能建造对社会以及环境的影响,自觉遵守社会对工程建设的规范要求。
3-2:科学素质:具有求真务实的科学态度以及实干创新的精神;通过各类课外科技大赛、小发明、小制作等第二课堂培养,具有创新意识和较强的创新能力;具有丰富的知识和技能,能适应未来科学发展的方向,与时俱进。
3-3:工程素质:具有较高的专业素质,掌握智能建造专业的基础知识、基本理论和基本技能;掌握科学的思维和科学研究的基本方法,具有获取专业知识、提出问题、综合分析问题和解决问题的基本能力;具有较强的工程意识、价值效益意识和创新精神;具有良好的市场、质量和安全意识;具有环境保护、生态平衡和可持续发展的社会责任感。
3-4:身心素质:具备健全的心理和健康的体魄,感知幸福、回报社会。
二、修业年限、计划总学时、学分及授予学位
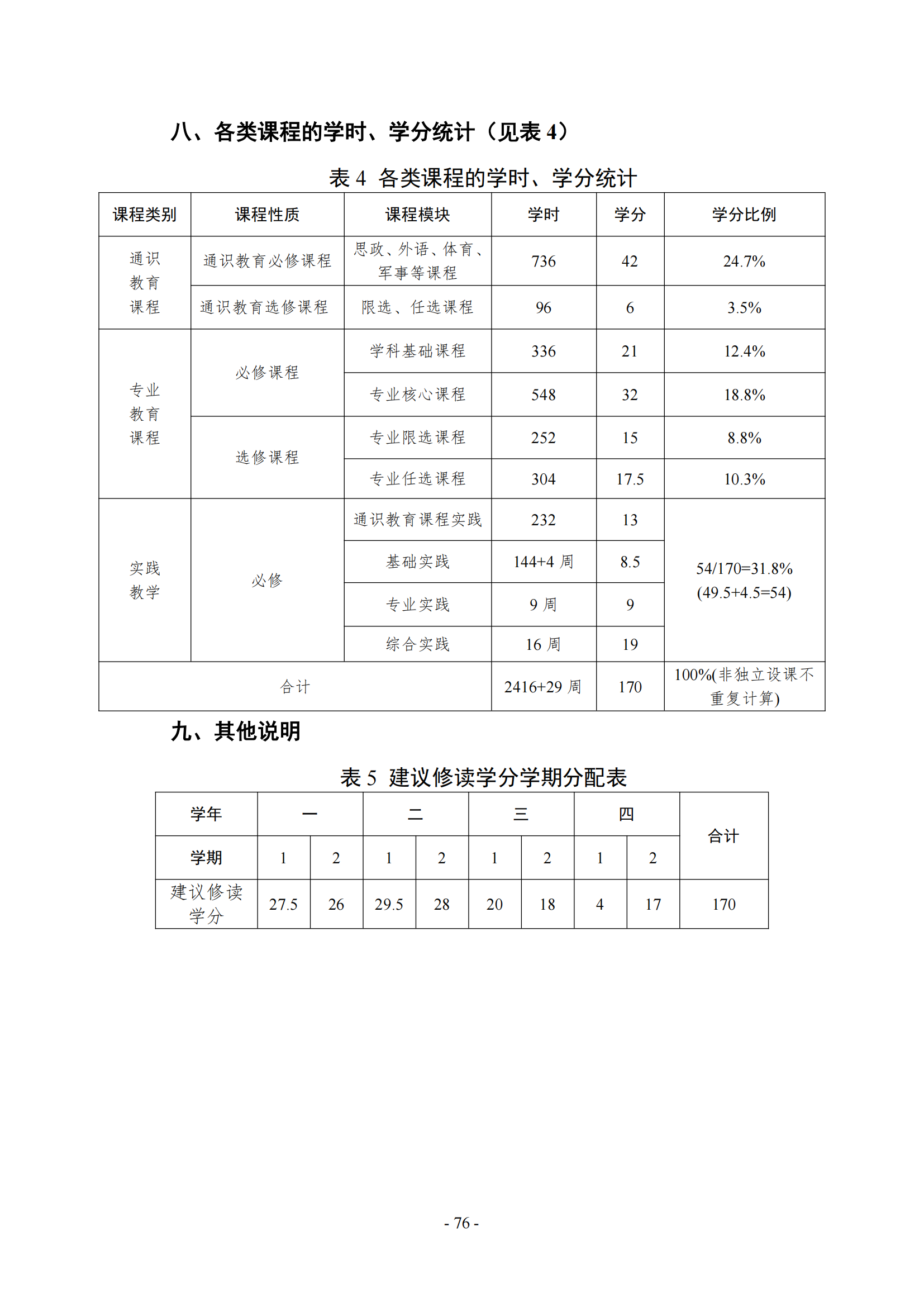
本专业标准学制为四年,学校实行学分制下的弹性学制。计划总学时为 2416 学时,总学分为170 学分。允许学生在 3~8 年内修完规定课程,修满规定学分,准予毕业。符合学位授予条件者,经校学位委员会审核通过,可授予工学学士学位。
三、主干学科与主要课程
主干学科:土木工程、计算机科学与技术、人工智能
主要课程:
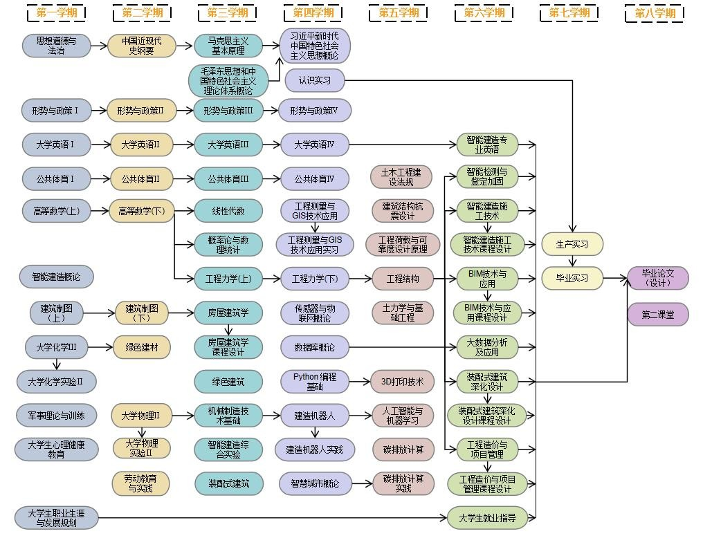
大学英语、高等数学、线性代数、概率论与数理统计、大学物理、大学化学、智能建造概论、建筑制图、绿色建材、房屋建筑学、工程力学、工程测量与 GIS 技术应用、工程结构、装配式建筑、BIM 技术与应用、大数据分析及应用、智能建造施工技术、绿色建筑、数据库概论、传感器与物联网概论、工程荷载与可靠度设计原理、土力学与基础工程、工程造价与项目管理、碳排放计算、智能检测与鉴定加固、机械制造技术基础、Python 编程基础、建造机器人、智慧城市概论、人工智能与机器学习、3D 打印技术、建筑结构抗震设计、装配式建筑深化设计等。
四、主要实践性教学环节(含主要专业实验)
大学物理实验、大学化学实验、智能建造综合实验(含虚拟仿真)、房屋建筑学课程设计、工程测量与 GIS 技术应用实习、BIM 技术与应用课程设计、装配式建筑深化设计课程设计、工程造价与项目管理课程设计、碳排放计算实践、智能建造施工技术课程设计、建造机器人实践、认识实习、生产实习、毕业实习、毕业设计等。
五、课程的学时、学分及学期安排(见表1)

















